12月24日,国家发展改革委和交通运输部发布《国家物流枢纽布局和建设规划》(下称“《规划》”),提出到2020年布局建设30个左右国家物流枢纽;到2025年布局建设150个左右国家物流枢纽,推动全社会物流总费用与GDP的比率下降至12%左右;到2035年基本形成与现代化经济体系相适应的国家物流枢纽网络。
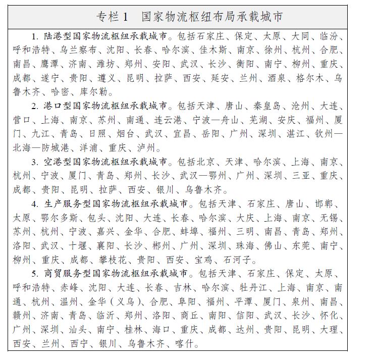
《规划》规定了国家物流枢纽的6种类型,包括陆港型、港口型、空港型、生产服务型、商贸服务型和陆上边境口岸型。结合“十纵十横”交通运输通道和国内物流大通道基本格局,选择127个具备一定基础条件的城市作为国家物流枢纽承载城市,规划建设212个国家物流枢纽,包括石家庄、保定等41个陆港型,天津、唐山等30个港口型,北京、天津等23个空港型,杭州、宁波等47个生产服务型,上海、南京等55个商贸服务型和黑河、丹东等16个陆上边境口岸型国家物流枢纽。


国家物流枢纽布局承载城市
《规划》要求建设高效专业的物流服务网络,构建以国家物流枢纽为核心的现代供应链,推动邮政和快递物流设施与新建国家物流枢纽同步规划、同步建设,完善提升已有物流枢纽的邮件快件分拨处理功能。《规划》鼓励发展航空快递、高铁快递、冷链快递、电商快递、跨境寄递,推动快递物流与供应链、产业链融合发展。此外还要引导建设电子商务物流、冷链物流、大宗商品物流、驮背运输、航空物流、应急物流。
在推动国家物流枢纽全面创新、培育物流发展新动能方面,《规划》还提到了要加强新技术、新装备创新应用,发展物流新业态新模式,建设特色鲜明的枢纽经济。例如鼓励有条件的国家物流枢纽建设全自动化码头、“无人场站”、智能化仓储等现代物流设施。推广电子化单证,加强自动化控制、决策支持等管理技术以及场内无人驾驶智能卡车、自动导引车、智能穿梭车、智能机器人、无人机等装备在国家物流枢纽内的应用。充分发挥国家物流枢纽辐射广、成本低、效率高的优势,带动区域农业、制造、商贸等产业集聚发展,打造形成各种要素大聚集、大流通、大交易的枢纽经济。
《规划》提出,通过培育协同高效的运营主体,推动物流设施集约整合,增强国家物流枢纽平台支撑能力,加强综合信息服务平台建设,推动物流资源交易平台建设,实现整合优化物流枢纽资源,提高物流组织效率。其中,推动物流资源交易平台建设需要依托具备条件的国家物流枢纽综合信息服务平台,建设物流资源要素交易平台,开展挂车等运输工具、集装箱、托盘等标准化器具及叉车、正面吊等装卸搬运设备的租赁交易,允许交易平台开展水运、航空货运、陆运等运力资源和仓储资源交易,提高各类物流资源的市场化配置效率和循环共用水平。
此外,为构建国家物流枢纽网络体系、提升物流运行质量,《规划》要求构建国内物流干线通道网络,提升国际物流网络化服务水平。重点加快发展枢纽间的铁路干线运输;鼓励陆港型、生产服务型枢纽推行大宗货物铁路中长期协议运输,面向腹地企业提供铁路货运班列、点到点货运列车、大宗货物直达列车等多样化铁路运输服务;加密港口型枢纽间的沿海沿江班轮航线网络,提升长江中上游港口码头基础配套水平和货物集散能力;拓展空港型枢纽货运航线网络,扩大全货机服务覆盖范围。
在提升国际物流网络化服务水平方面,要提高国家物流枢纽通关和保税监管能力,支持枢纽结合自身货物流向拓展海运、空运、铁路国际运输线路,密切与全球重要物流枢纽、能源与原材料产地、制造业基地、贸易中心等的合作。促进国家物流枢纽与中欧班列融合发展,指导枢纽运营主体集中对接中欧班列干线运力资源。